
Establishing the Need for Action
The first task of the change agent is to develop some sense of what the concern is, a sense of where the system seems to be hurting, and where the need for change is most pressing.
The concern to address may be obvious enough from signs and symptoms everywhere. It may be a 'given' if the change agent has been asked to work on a particular problem. But this 'given' may not be what is really the most urgent issue for the system. The change agent needs to look around and listen to what is being said by different members of the system before determining what the real concern is.
Someone must care enough to make it all worthwhile. Change begins with a care or a concern, a feeling that something is wrong, and that someone should do something to correct that wrong. But where is this concern located? Who has the concern? How strongly do they feel it? How can we decide if this is the right starting point or the best call to action? Change agents must face such questions before
setting out on the “change” adventure. At this point, you, as the change agent, are establishing the need for action.
Start with these framing questions:
• What constitutes the “system” to be served?
• Who are the people who have a common concern?
• In what sense are these people a “group”?
• To what extent are they aware that their concern is shared?
• Can all those involved reach consensus on their main concern?
• Is the shared concern high enough to drive the “change” effort?


Develop some sense of what the concern is, a sense of where the system seems to be hurting, and where the need for change is most pressing. Look around and listen to what is being said by different members of the system before determining what the real concern is.
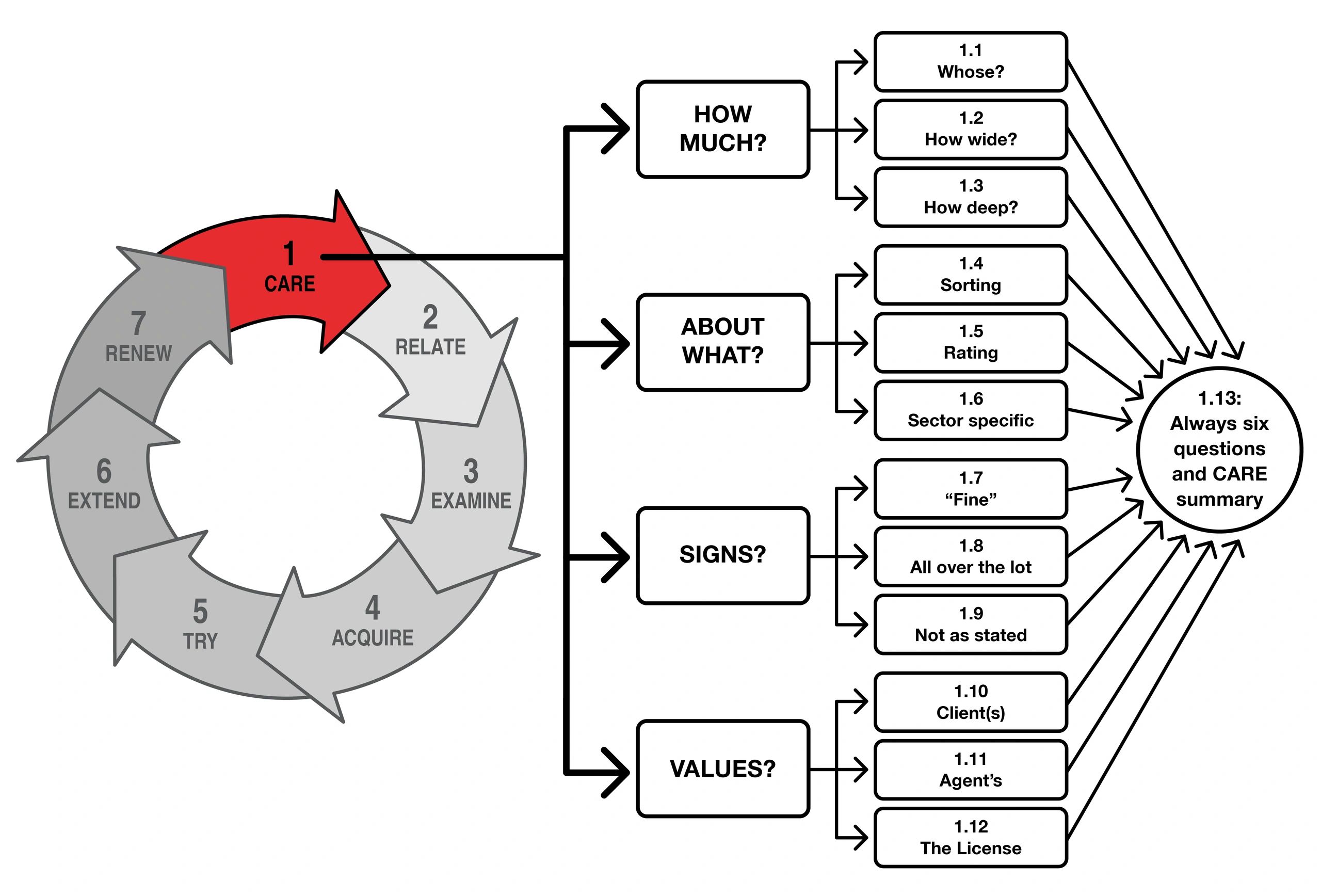
The Change Agent's Guide explores Stage 1: CARE through these sub-steps:
To explore these topics, read The Change Agent's Guide.

There is a beginning to every "change," starting with a growing sense that something is wrong with the status quo.
There is always an initiator, someone or some group which articulates and amplifies the concern. This ‘someone’ may either be inside or outside the client system. They may be a leader or a sponsor or an advocate at any level, but who they are may affect how the change agent operates and how much of a license the agent has to guide the process.
This "care" and "concern," at whatever level and with whatever urgency expressed, is the engine driving the change process. Your initial task as a change agent is to evaluate the status of this CARE impulse, to understand how the system works, to identify who the key players are, and to assess where the CARE is felt most keenly Such an analysis will then guide the process and give an initial estimate of the chances of success.
A concern may sometimes be so intense or seen as so urgent or overwhelming that it vitiates rational action. The client's sense that bold action is immediately required forestalls serious problem diagnosis, extensive search for resources, and consideration of alternative solutions. Thus, the change agent may need to develop strategies to buy time, to create space for reflection and for allowing the client to view the array of concerns without intense pressure for solutions.

The Change Agent's Guide divies the cycle of change into 7 stages including: Care, Relate, Examine, Acquire, Try, Extend and Renew.

The Change Agent's Guide is available in Hardcover, Paperback and Kindle eBook editions. Designed with full color illustrations in all editions, plus color tabs and a full index in the print edition, the guide is an easy to reference companion for your change journey.

Download a PDF that includes the table of contents and the first two chapters of the book.
The Change Agents Guide
Navigating the Change Maze for Positive and Lasting Impact
Copyright © 2025. All Rights Reserved.
We use cookies to analyze website traffic and optimize your website experience. By accepting our use of cookies, your data will be aggregated with all other user data.